全部MIT!台灣研發製造WinBus自駕小巴全球首發!

CVNews 商業車誌: 盧佛青|08/26/2019 把這篇文章貼到FaceBook


(左起)勤崴國際柯應鴻董事長、經濟部技術處羅達生處長、交通部祁文中次長、經濟部沈榮津部長、財團法人車輛測試中心黃隆洲董事長、中華電信行動數據分公司陳明仕總經理一同揭開WinBus全台第一台自駕電動小型巴士。
從之前科技部委託ARTC經營的國內首座自駕車測試場地落成起,真正由台灣完全自主研發的自駕小巴WinBus,日前在經濟部正式與國人見面,這項計劃由經濟部技術處科技專案支持,財團法人車輛研究測試中心(簡稱ARTC、車輛中心)串連產業打造的MIT自駕電動小型巴士─WinBus,8月26日在經濟部部長沈榮津與產業貴賓們的見證下揭幕。WinBus誕生的里程碑,充分向國人證明臺灣自駕車科研人才高水準的軟實力以及臺灣產業供應鏈串連起來的國家代表隊硬實力,臺灣隊的表現絕不遜於國際大廠,足以帶領臺灣自駕車產業競逐國際舞台。



財團法人車輛測試中心與台灣自駕產業聯盟強強聯手,帶動產業新發展。
國內自駕車生態系聯手研發自製且達成Level 4標準

自駕車旋風已顛覆全球車輛與科技產業,有鑑於此科技專案陸續布局國內自駕車系統的研發;MIT自駕電動小型巴士─WinBus的自駕能力等級,已達美國汽車工程師協會(SAE)的Level 4高度自動駕駛(High Automation)階段,在固定或封閉式場域內,車輛無須人為介入,可以完成所有駕駛和環境監測功能。WinBus自駕電動小型巴士,即是集結國內車輛上下游關鍵零組件與系統,包含底盤、動力、電能、車體打造、感知、決策控制、聯網及營運服務等20家以上廠商,自研自製、從零到一,群策合力打造而出。

經濟部推動四大措施全力推動自駕車發展浪潮

在WinBus首發現場,經濟部長沈榮津表示,汽車工業從燃油車、演進到電動車,隨著影像感知產品、人工智慧技術與共享經濟發展,自駕車已為新興產業百家爭鳴之領域,全球已超過上百個城市開始無人運具試運行計畫,其中以公共運輸接駁為主的運行服務更佔近五成,顯示自駕車即將來臨。目前,臺灣各地方政府有5縣市共9個區域,有意願導入高彈性之自駕小型巴士服務模式。

而為推升自駕車浪潮,經濟部透過「建構友善法規環境」、「發展自主關鍵技術」、「發展創新運行服務模式」、「推動自駕車旗艦隊」等四大配套措施助力產業。

其中「無人載具科技創新實驗條例」也於去年12月19日經總統公布,藉由推動實驗條例,暫時排除相關法規的適用,運用地方政府場域,提供業者發展無人載具創新科技的實驗環境。從研發到產業化的過程中,必須經過實際驗證才能了解問題,對於產業經濟、系統發展及服務能量的提升將有顯著效益。另外,經濟部加大力道,將於109年補助業者推動無人載具實證運行,優先推動項目,包含有高運載(市區)、低運量高彈性(偏鄉/離峰)、物流載運、及自駕船等運行模式,歡迎業者提出申請。

其中車輛中心打造出國人自研、自製的MIT自駕電動小型巴士─WinBus,即是自駕車旗艦隊的措施之一,將發展臺灣自駕小型巴士運行創新服務模式,協助臺灣廠商形成自動駕駛系統產業生態系,促使臺灣成為全球自動駕駛系統輸出國。

WinBus全面帶動汽車產業升級 完成智慧運輸最後一哩路

車輛中心董事長黃隆洲表示,今日是個關鍵的起點,未來這自駕小型巴士身負重責大任,首先將支持政府沙盒運行政策,今年第四季將協助勤崴國際、中華電信、宏�智通為首的營運團隊提出申請,於車輛中心所在的彰濱工業區投入運行,串聯周邊觀光工廠之公共接駁運行服務;接下來也將到各場域應用,累積運行實績,最重要的是讓自駕小型巴士帶著上中下游產業鏈的期望,以次系統及創新營運服務模式,一齊輸出海外,讓我們拭目以待。

WinBus自駕車的亮相不僅展現臺灣不可小覷的研發與製造能量,在政府多年耕耘的企業升級轉型佈局裡,WinBus的出現也搶先寫下自駕車領域的重要篇章,在運用最新科技AI科技與即將到來的5G浪潮推送下,自駕車可望成為臺灣科技人才競相投入的領域與臺灣汽車產業升級的良機,建構出新的產業價值鏈,為臺灣國內上下游系統與零組件供應鏈帶來國內外新市場與經濟效益,進一步實現我國智慧運輸的願景,完成智慧運輸最後一哩路。

為迎接台灣自主研發製造自駕小巴誕生,經濟部更舉辦徵名活動不僅吸引超過00件投稿,爭相為全臺灣第一台自駕小型巴士命名,經評審決議及技術處核定「WinBus」最後奪得此殊榮,成為小型巴士正式名稱。Win取其英文原文「得勝」意涵,中文諧音「穩」則點出「穩定」的關鍵特質,因為安全穩定是全球自駕車首要追求,穩定且贏的WinBus自駕電動巴士,則是臺灣立足全球新興自駕車市場浪潮的第一步!

WinBus車身線條圓潤流暢,外觀時尚現代,十分具有視覺識別性,加上可前後雙向行駛的擬人化表情車頭與俐落的黑灰色調搭配,科技感百分百,內裝設計更是以豪華遊艇乘坐舒適為目標,並結合車內外多屏顯示螢幕資訊,讓乘客與行人都能充分掌握車輛動態,成就全台第一輛完美結合科技視覺意象與自駕技術而成的智慧自駕車。WinBus的製程結合了臺灣一流廠商,精銳盡出,以全電控化、自駕化為目標,從底盤、車身、內裝設計到控制系統等一步一步從無到有精心打造,並且經過車輛中心試車場、結構強度分析、電磁相容等國際級測試環境的洗禮鍛鍊,其品質與水準完全與國際標準接軌。

WinBus不僅展現了車輛中心自駕中心的科研實力,也搭載了國內首屈一指ADAS系統廠商模組,以及環保零排放的電動化系統,更具備以下特色功能:

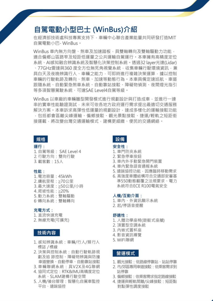
1.智慧化全自駕模式:透過各式感測器,包括攝影機、2D與3D光達(Lidar)和雷達,感知收集不同的車輛環境資訊,並即時快速的作出複雜決策,進一步串聯車上各套系統,以控制車輛的行徑,如轉向、煞車及加速等等;具白天及夜晚辨識行人、車輛之能力,並具備定速巡航、車道跟隨自動駕駛系統、自動緊急煞車系統、自動靠站接駁、3D光達障礙物偵測、夜間燈光指引等多項智慧駕駛技術,可達SAE Level4自駕等級。

2.前後雙向行駛:車內無方向盤、煞車及油門踏板,雙軸轉向及雙軸動力系統,無須轉向掉頭即可啟動行駛,符合偏鄉山區路窄之需求前後雙軸皆可轉向與驅動。

3.貼心安全設計:符合交通部安審基準550-動態翻覆之法規要求、ECE R100電氣安全、智慧頭燈夜間投影、車門防夾安全機制、人性化人機介面、多屏行車資訊及語音提醒、緊急停車按鈕、緊急通報、智慧站牌聯網、遠端協控、隊列行駛等功

4.創新服務新里程:Winbus以車廠研發的思維模式開發,依各地方政府需求提出交通服務解決方案,包括都會離峰、偏鄉、觀光景點、捷運或輕軌之接駁,訴求高彈性低運量的規劃設計,充分展現客製化的運輸功能,將改變臺灣交通運輸模式並催生更細緻、便民的交通網絡。


經濟部沈榮津部長(左四)與交通部祁文中次長(左三)等貴賓率先體驗WinBus 自駕電動小巴首航。


國人第一台自研自製MIT自駕電動小型巴士WinBus今首度亮相。













客車